Product Summary
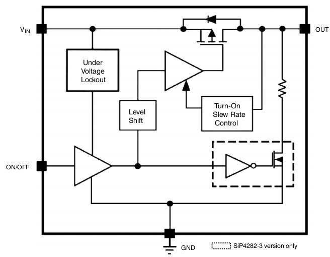
The SIP4282DVP-3-T1-E3 is a P-Channel MOSFET power switch IC designed for high-side load switching applications. The out-put switching transistor is a P-Channel MOSFET device that has a 140 m Ω RDS(ON) typically to increase load switching power handling capacity. The SiP4282 is available in two different versions with turn-on and turn-off characteristics ranging from very fast to slew rate limited. In addition to a fast turn-off time of 4 μs, the Si P4282-3 version offers a shutdown load discharge circuit to instantaneously turn off a load circuit when the switch is disabled.
Parametrics
SIP4282DVP-3-T1-E3 absolute maximum ratings: (1)supply voltage: -0.3 to 6V; (2)enable input voltage: -0.3 to 6V; (3)output voltage: -0.3 to VIN+0.3V; (4)Maximum continuous switch current: 1.2A; (5)ESD rating: 4000V; (6)power dissipation: 610mW.
Features
SIP4282DVP-3-T1-E3 features: (1)1.8 V to 5.5 V Input Voltage range; (2)Very Low RDS(ON), typically 140 mΩ at 5 V and 175 mΩ at 3 V; (3)Slew rate limited turn-on time options :- SiP4282-1: 1 ms;- SiP4282-3: 100 μs; (4)Fast shutdown load discharge option; (5)Low quiescent current, typically 2.5 μA; (6)Low Shutdown Current < 1 μA; (7)TTL/CMOS input logic level; (8)UVLO of 1.4 V; (9)SC-75 Package.
Diagrams

| Image | Part No | Mfg | Description | ![]() |
Pricing (USD) |
Quantity | ||||||||||||
|---|---|---|---|---|---|---|---|---|---|---|---|---|---|---|---|---|---|---|
![]() |
![]() SIP4282DVP-3-T1-E3 |
![]() Vishay/Siliconix |
![]() Power Switch ICs - Power Distribution 100us Slewrate Ctrl Loadswitch |
![]() Data Sheet |
![]() Negotiable |
|
||||||||||||
| Image | Part No | Mfg | Description | ![]() |
Pricing (USD) |
Quantity | ||||||||||||
![]() |
![]() SiP41101 |
![]() Other |
![]() |
![]() Data Sheet |
![]() Negotiable |
|
||||||||||||
![]() |
![]() SIP41101DQ-T1 |
![]() Vishay/Siliconix |
![]() Power Driver ICs H-Bridge N-Ch High Side MOSFET |
![]() Data Sheet |
![]()
|
|
||||||||||||
![]() |
![]() SIP41101DQ-T1-E3 |
![]() Vishay/Siliconix |
![]() Power Driver ICs H-Bridge N-Ch High Side MOSFET |
![]() Data Sheet |
![]()
|
|
||||||||||||
![]() |
![]() SiP41103 |
![]() Other |
![]() |
![]() Data Sheet |
![]() Negotiable |
|
||||||||||||
![]() |
![]() SIP41103DM-T1 |
![]() Vishay/Siliconix |
![]() Power Driver ICs H-Bridge N-Ch MOSFET |
![]() Data Sheet |
![]()
|
|
||||||||||||
![]() |
![]() SIP41103DM-T1-E3 |
![]() Vishay/Siliconix |
![]() Power Driver ICs H-Bridge N-Ch MOSFET |
![]() Data Sheet |
![]()
|
|
||||||||||||
(Hong Kong)









