Product Summary
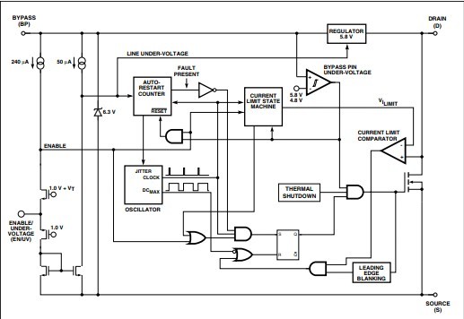
The TNY268PN is an enhanced, energy efficient, low power off-line switcher. The start-up and operating power are derived directly from ; the voltage on the DRAIN pin, eliminating the need for a bias winding and associated circuitry.In addition, the Table 1. Notes: 1.Minimum continuous power in a typical non-ventilated enclosed adapter measured at 50°C ambient. 2. Minimum practical continuous power in an open frame design with adequate heat sinking, measured at 50°C ambient (See Key Applications Considerations). 3. Packages: P: DIP-8B, For lead-free package options, see Part Ordering Information.; TinySwitch-II TNY268PN devices incorporate auto-restart, line under-voltage sense, and frequency jittering. An innovative design minimizes audio frequency components in the simple ON/OFF ;control scheme to practically eliminate audible noise with standard taped/varnished transformer construction. The fully ; integrated auto-restart circuit safely limits output power during fault conditions such as output short circuit or open loop,reducing component count and secondary feedback circuitry ; cost. An optional line sense resistor externally programs a line ; under-voltage threshold, which eliminates power down glitches ; caused by the slow discharge of input storage capacitors present ; in applications such as standby supplies. The operating frequency of 132 kHz is jittered to significantly reduce both the quasi-peak and average EMI, minimizing filtering cost.
Parametrics
TNY268PN absolute maximum ratings: (1)DRAIN Voltage: -0.3V to 700 V; (2)DRAIN Peak Current: 880mA; (3)EN/UV Voltage: 0.3V to 9V; (4)EN/UV Current: 100mA; (5)BYPASS Voltage: -0.3V to 9V; (6)Storage Temperature: 65°C to 150°C; (7)Operating Junction Temperature: -40°C to 150°C; (8)Lead Temperature: 260°C.
Features
TNY268PN features: (1)Fully integrated auto-restart for short circuit and open loop fault protection – saves external component costs; (2)Built-in circuitry practically eliminates audible noise with ordinary dip-varnished transformer; (3)Programmable line under-voltage detect feature prevents power on/off glitches – saves external components; (4)Frequency jittering dramatically reduces EMI (~10 dB)–minimizes EMI filter component costs; (5)132 kHz operation reduces transformer size – allows use of EF12.6 or EE13 cores for low cost and small size; (6)Very tight tolerances and negligible temperature variation on key parameters eases design and lowers cost; (7)Lowest component count switcher solution; (8)Expanded scalable device family for low system cost.
Diagrams

| Image | Part No | Mfg | Description | ![]() |
Pricing (USD) |
Quantity | ||||||||||||
|---|---|---|---|---|---|---|---|---|---|---|---|---|---|---|---|---|---|---|
![]() |
![]() TNY268PN |
![]() Power Integrations |
![]() AC/DC Switching Converters 15W 85-265 VAC 19W/230 VAC |
![]() Data Sheet |
![]()
|
|
||||||||||||
| Image | Part No | Mfg | Description | ![]() |
Pricing (USD) |
Quantity | ||||||||||||
![]() |
![]() TNY253 |
![]() Other |
![]() |
![]() Data Sheet |
![]() Negotiable |
|
||||||||||||
![]() |
![]() TNY253G |
![]() Power Integrations |
![]() AC/DC Switching Converters 2W 85-265 VAC 4W 100/115/230 VAC |
![]() Data Sheet |
![]() Negotiable |
|
||||||||||||
![]() |
![]() TNY253GN |
![]() Power Integrations |
![]() AC/DC Switching Converters 2W 85-265 VAC 4W 100/115/230 VAC |
![]() Data Sheet |
![]()
|
|
||||||||||||
![]() |
![]() TNY253GN-TL |
![]() Power Integrations |
![]() AC/DC Switching Converters 2W 85-265 VAC 4W 100/115/230 VAC |
![]() Data Sheet |
![]()
|
|
||||||||||||
![]() |
![]() TNY253G-TL |
![]() Power Integrations |
![]() AC/DC Switching Converters 2W 85-265 VAC 4W 100/115/230 VAC |
![]() Data Sheet |
![]() Negotiable |
|
||||||||||||
![]() |
![]() TNY253P |
![]() Power Integrations |
![]() AC/DC Switching Converters 2W 85-265 VAC 4W 100/115/230 VAC |
![]() Data Sheet |
![]() Negotiable |
|
||||||||||||
(Hong Kong)










