Product Summary
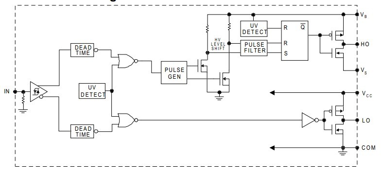
The IR2111 is a high voltage, high speed power MOSFET and IGBT driver with dependent high and low side referenced output channels designed for half-bridge applications. Proprietary HVIC and latch immune CMOS technologies enable ruggedized monolithic construction. Logic input is compatible with standard CMOS outputs. The output drivers feature a high pulse current buffer stage designed for minimum driver cross-conduction.Internal deadtime is provided to avoid shoot-through in the output half-bridge. The floating channel can be used to drive an N-channel power MOSFET or IGBT in the high side configuration which operates up to 600 volts.
Parametrics
IR2111 absolute maximum ratings: (1)High Side Floating Supply Voltage:-0.3V to 625V; (2)High Side Floating Supply Offset Voltage: VB-25,VB+0.3; (3)High Side Floating Supply Offset Voltage: VS-0.3,VB+0.3; (4)Low Side and Logic Fixed Supply Voltage: -0.3 to 25V; (5)Low Side Output Voltage: -0.3 to VCC+0.3 V; (6)Low Side Input Voltage: -0.3 to VCC+0.3 V; (7)Allowable Offset Supply Voltage Transient (Figure 2): 50V/ns; (8)Package Power Dissipation @ TA≤+25°C : 1.0W; (9)Thermal Resistance, Junction to Ambient: 125°C/W; (10)Junction Temperature: 150°C; (11)Stor age Temperature: -55 to 150°C; (12)Lead Temperature (Soldering, 10 seconds):300°C.
Features
IR2111 features: (1)Floating channel designed for bootstrap operation Fully operational to +600V Tolerant to negative transient voltage; (2)dV/dt immune; (3)Gate drive supply range from 10 to 20V; (4)Undervoltage lockout for both channels; (5)CMOS Schmitt-triggered inputs with pull-down; (6)Matched propagation delay for both channels; (7)Internally set deadtime; (8)High side output in phase with input.
Diagrams

| Image | Part No | Mfg | Description | ![]() |
Pricing (USD) |
Quantity | ||||||||||||
|---|---|---|---|---|---|---|---|---|---|---|---|---|---|---|---|---|---|---|
![]() |
![]() IR2111 |
![]() |
![]() IC DRIVER HALF-BRIDGE 8-DIP |
![]() Data Sheet |
![]() Negotiable |
|
||||||||||||
![]() |
![]() IR2111S |
![]() |
![]() IC DRIVER HALF-BRIDGE 8-SOIC |
![]() Data Sheet |
![]() Negotiable |
|
||||||||||||
![]() |
![]() IR2111SPBF |
![]() International Rectifier |
![]() Power Driver ICs |
![]() Data Sheet |
![]()
|
|
||||||||||||
![]() |
![]() IR2111STR |
![]() |
![]() IC DRIVER HALF-BRIDGE 8-SOIC |
![]() Data Sheet |
![]() Negotiable |
|
||||||||||||
![]() |
![]() IR2111STRPBF |
![]() International Rectifier |
![]() Power Driver ICs |
![]() Data Sheet |
![]()
|
|
||||||||||||
![]() |
![]() IR2111PBF |
![]() International Rectifier |
![]() Power Driver ICs |
![]() Data Sheet |
![]()
|
|
||||||||||||
(Hong Kong)











