Product Summary
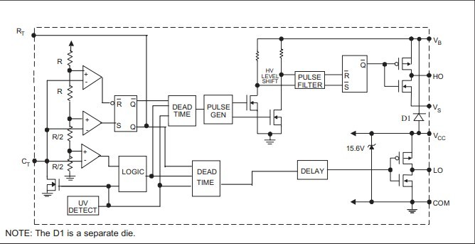
The IR2153D is an oscillating half-bridge driver. A shutdown feature has been designed into the CT pin, so that both gate driver outputs can be disabled using a low voltage control signal. In addition, the gate driver output pulse widths are the same once the rising undervoltage lockout thresholdon VCC has been reached, resulting in a more stable profile of fre quency vs time at startup.Noise immunity has been improved significantly, both by lowering the peak di/dt of the gate drivers, and by increasing the undervoltage lockout hysteresis to 1V. Finally, special attention has been payed to maximizing; the latch immunity of the device, and providing comprehen sive ESD protection on all pins.
Parametrics
IR2153D absolute maximum ratings: (1)high side floating supply voltage: 625V; (2)RT pin voltage: -0.3 to VCC+0.3V; (3)supply current: 25mA; (4)maximum power dissipation: 1W; (5)thermal resistance junction to ambient: 125℃/W; (6)junction temperature: -55 to 150℃.
Features
IR2153D features: (1)Integrated 600V half-bridge gate driver; (2)15.6V zener clamp on Vcc; (3)True micropower start up; (4)Tighter initial deadtime control; (5)Low temperature coefficient deadtime; (6)Shutdown feature (1/6th Vcc) on CTpin; (7)Increased undervoltage lockout Hysteresis (1V); (8)Lower power level-shifting circuit; (9)Constant LO, HO pulse widths at startup; (10)Lower di/dt gate driver for better noise immunity; (11)Low side output in phase with RT; (12)Internal 50nsec (typ.) bootstrap diode (IR2153D); (13)Excellent latch immunity on all inputs and outputs; (14)ESD protection on all leads; (15)Also available LEAD-FREE.
Diagrams

| Image | Part No | Mfg | Description | ![]() |
Pricing (USD) |
Quantity | ||||||||||||
|---|---|---|---|---|---|---|---|---|---|---|---|---|---|---|---|---|---|---|
![]() |
![]() IR2153D |
![]() |
![]() IC HALF BRIDGE DRIVER W/DIO 8DIP |
![]() Data Sheet |
![]() Negotiable |
|
||||||||||||
![]() |
![]() IR2153DPBF |
![]() International Rectifier |
![]() Power Driver ICs |
![]() Data Sheet |
![]()
|
|
||||||||||||
(Hong Kong)










