Product Summary
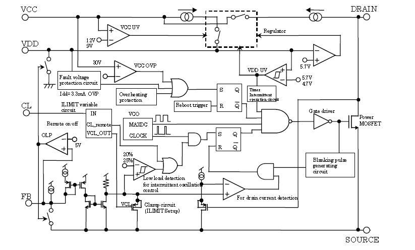
The MIP2G7MY is an IPD. Compared with three terminal IPD series , the MIP2G7MY is more flexible for various power supplies. With several new functions, the MIP2G7MY contributes to the design flexibility , high energy efficiency and low cost system.Application of the MIP2G7MY are AC adopter for Digital camera and laptop computer, power supply circuit for DVD and Liquid crystal TV.
Parametrics
MIP2G7MY absolute maximum ratings: (1)VDSS: 700V; (2)ILIMIT: 2.7A; (3)ILIMIT min: 2.7A; (4)fosc: 100kHz.
Features
MIP2G7MY features: (1)It has both PWM control by a peak current control and intermittent; (2)oscillation control at low load, realizing high energy efficiency at any load.; (3)Independent feedback terminal (FB terminal) upgrades the transient response at any load.; (4)Over current protection (ILIMIT), overheating protection and timer; (5)intermittent protection at fault load are included.; (6)Tow-step switching by CL terminal function, the external control of; (7)ILIMIT is possible.; (8)By fault voltage protection, oscillation will stop at latch mode.; (9)Remote operation of power supply and others.
Diagrams

![]() |
![]() MIP2C2 |
![]() Other |
![]() |
![]() Data Sheet |
![]() Negotiable |
|
||||
![]() |
![]() MIP2E1DMC |
![]() Other |
![]() |
![]() Data Sheet |
![]() Negotiable |
|
||||
![]() |
![]() MIP2E1DMP |
![]() Other |
![]() |
![]() Data Sheet |
![]() Negotiable |
|
||||
![]() |
![]() MIP2E1DMU |
![]() Other |
![]() |
![]() Data Sheet |
![]() Negotiable |
|
||||
![]() |
![]() MIP2E1DMY |
![]() Other |
![]() |
![]() Data Sheet |
![]() Negotiable |
|
||||
(Hong Kong)








