Product Summary
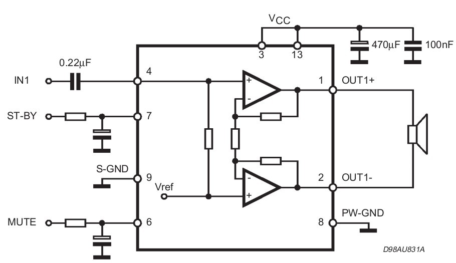
The TDA7266M is a mono bridge amplifier specially designed for TV and Portable Radio applications.
Parametrics
TDA7266M absolute maximum ratings: (1)Supply Voltage : 20 V; (2)Output Peak Current (internally limited) :2 A; (3)Total Power Dissipation (T case=70°C) :33 W; (4)Operating Temperature : 0 to 70 ° C; (5)Storage and Junction Temperature : -40 to +150°C.
Features
TDA7266M features: (1)wide supply voltage range (3-18V); (2)minimum external components:– wo swr capacotor;– no bootstra;– no boucherot cells;– internally fixed gain; (3)stand-by & mute functions; (4)short circuit protection; (5)thermal overload protection.
Diagrams

| Image | Part No | Mfg | Description | ![]() |
Pricing (USD) |
Quantity | ||||||||||||
|---|---|---|---|---|---|---|---|---|---|---|---|---|---|---|---|---|---|---|
![]() |
![]() TDA7266M |
![]() STMicroelectronics |
![]() Audio Amplifiers 7W MONO BRIDGE AMP |
![]() Data Sheet |
![]()
|
|
||||||||||||
| Image | Part No | Mfg | Description | ![]() |
Pricing (USD) |
Quantity | ||||||||||||
![]() |
![]() TDA7000 |
![]() Other |
![]() |
![]() Data Sheet |
![]() Negotiable |
|
||||||||||||
![]() |
![]() TDA7010T |
![]() Other |
![]() |
![]() Data Sheet |
![]() Negotiable |
|
||||||||||||
![]() |
![]() TDA7010T3AA |
![]() |
![]() IC FM RADIO 16-SOIC |
![]() Data Sheet |
![]() Negotiable |
|
||||||||||||
![]() |
![]() TDA7010T3TM |
![]() |
![]() IC FM RADIO CIRCUIT 16SOIC |
![]() Data Sheet |
![]() Negotiable |
|
||||||||||||
![]() |
![]() TDA7020T |
![]() Other |
![]() |
![]() Data Sheet |
![]() Negotiable |
|
||||||||||||
![]() |
![]() TDA7021T |
![]() Other |
![]() |
![]() Data Sheet |
![]() Negotiable |
|
||||||||||||
(Hong Kong)










